近日,我院祝志宏副教授课题组在骨肿瘤微环境调控的生物材料研究方向取得了重要进展,相关研究成果发表在材料科学领域著名期刊Advanced Functional Materials上(2017, 27, 1703932;详见http://onlinelibrary.wiley.com/doi/10.1002/adfm.201703932/epdf) ,该期刊影响因子为12.124。该论文的第一作者为物理科学与技术学院硕士三年级研究生张盟,祝志宏副教授为通讯作者,华中师范大学为唯一作者单位。
骨肉瘤是一种常见的原发性恶性骨肿瘤,主要生长在长骨干骺端,在青少年时期具有高的发病率。目前骨肉瘤的治疗主要是进行化疗和肿瘤切除手术,并在骨缺损部位植入骨替代物以恢复患者肢体功能。但由于癌细胞潜伏,术后20%的患者被诊断具有肿瘤的原位复发和肺部转移,极大地降低了患者的生存率和生存质量。因此,为了有效的抑制肿瘤复发,探索一种可替代的生物材料是至关重要的。


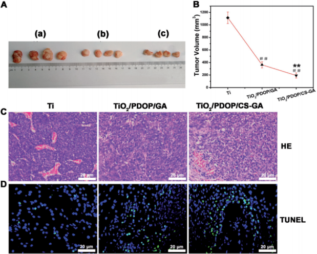
针对以上挑战,祝志宏副教授课题组设计制备了一种具有抗肿瘤能力和良好生物相容性的多功能骨植入材料。他们首先合成了壳聚糖-18β-甘草次酸缀合物,然后以聚多巴胺为媒介,成功将该缀合物接枝到TiO2纳米棒表面。生物学实验结果表明壳聚糖-18β-甘草次酸缀合物修饰的TiO2纳米棒表面对骨肉瘤细胞表现出显著的抗增殖和凋亡诱导能力。此外,由于纳米阵列结构刺激和壳聚糖添加,该复合材料可以有效地促进成骨细胞黏附和增殖。这种双功能的生物材料,不仅能够有效地抑制肿瘤复发,同时能够促进周围健康组织生长加速术后骨缺损重建,可用于骨移植方法用于治疗骨癌。同时,该研究还首次证明了18β-甘草次酸(从中草药-甘草中提取的一种五环三萜系化合物)对骨肉瘤存在潜在的抗癌活性,这一研究发现了中国传统草药对癌症治疗的潜在应用,为未来癌症的治疗提供了新思路。
上述研究成果得到了中央高校基本科研业务经费等项目的资助。