近日,物理科学与技术学院赵蕴杰教授课题组与浙江大学物理高等研究院朱亚南研究员团队合作在自然系列子刊《通讯 物理》(Communications Physics)发表了最新研究成果“RNA regulation mechanisms study using physics-informed machine learning”,提出了基于物理知识引导的机器学习计算框架ZHMolRM (RNA Mechanism),为解析RNA复合体的动态调控机制提供了新思路。研究内容被中国生物物理学会作为科技前沿报道。


RNA是软物质物理的重要研究对象,其物理动态调控机制对揭示生命过程和疾病关联至关重要。然而,实验成本高昂,现有计算方法在刻画RNA构象变化这一核心问题上仍显不足,难以有效识别关键功能位点。分子动力学模拟虽能在原子尺度解析相互作用,但若要进一步揭示调控机制仍需更高层次的分析策略。近年来,机器学习快速发展,静态结构预测上的突破为分子动力学新方法的突破带来新机遇。当前研究多侧重提升模拟效率与精度,对调控规律的挖掘不足;同时,机器学习对数据量的依赖使其在有限的动力学数据下表现受限。将物理模型及关键物理量(如位移、速度和粗粒度网络描述)融入机器学习框架,成为缓解数据不足、增强调控机制解析能力的有效途径。
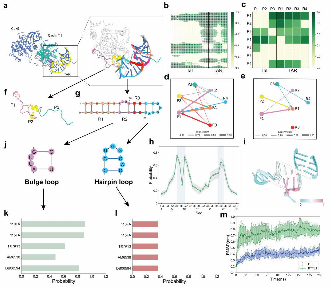
针对这一关键科学问题,赵蕴杰教授团队提出了物理知识引导的机器学习计算框架ZHMolRM (RNA Mechanism),为解析RNA复合物的动态调控机制提供了新思路。该方法首先基于神经关系推断(NRI)的模型,从分子动力学模拟中挖掘RNA复合物在动态过程中的潜在结构域相互作用(图1a、1b),并结合复杂网络驱动的算法RNet精确识别关键功能区域(图1c)。NRI模型通过最小化重构轨迹与模拟轨迹之间的误差来学习网络动力学,将核苷酸–氨基酸残基的潜在相互作用作为隐变量进行推断,从而捕捉构象变化中的关键因素。在此基础上,团队进一步整合自主开发的、融合物化约束的小分子抑制剂筛选模型 ZHMol-RLinter,实现从机制解析到调控策略设计的贯通(图1d)。
为了验证方法有效性,团队将其应用于两个具有代表性的RNA复合物体系:(i)在HIV-1转录激活中发挥关键作用的P-TEFb/Tat/TAR体系;(ii)遗传翻译过程中必不可少的aaRS/tRNA体系。该框架在两类分子体系中成功识别潜在相互作用与调控位点,明确关键功能区域,并筛选出候选小分子抑制剂,实现对RNA靶标的精准调控(图2)。总体而言,该物理知识引导的机器学习研究范式实现了对分子动力学模拟中潜在相互作用的系统建模与调控,其优势主要体现在:(1)能够识别对调控刺激敏感的关键区域,从而精确定位潜在功能位点;(2)能够探索可能作用于这些调控区域的小分子抑制剂。该框架为分子动力学与机器学习的深度融合提供了有效路径,为解析RNA调控机制和推进RNA靶向药物发现提供了重要支持。
赵蕴杰教授团队长期深耕生物物理与软物质物理研究,致力于将统计物理方法与人工智能技术相结合,解析RNA复合物之间的物理相互作用机制,并推动RNA复合物结构的精准搭建。华中师范大学物理科学与技术学院博士研究生刘浩泉为该论文的第一作者,赵蕴杰教授为论文的通讯作者,华中师范大学为第一完成单位。在项目实施过程中,浙江大学物理高等研究院朱亚南研究员提供了大力支持与帮助。该研究工作得到国家自然科学基金面上项目,中国教育部基础学科和交叉学科突破计划,湖北省杰出青年基金和中央高校基本科研业务费等项目的资助。
论文链接:https://www.nature.com/articles/s42005-025-02452-z

图1. ZHMolRM流程图。

图2. P-TEFb/Tat/TAR体系的动态机制识别与调控。a P-TEFb/Tat/TAR体系的示意图. b 基于对Tat/TAR复合物的MD模拟,通过神经关系推断(NRI)学习得到的残基/核苷酸间相互作用边的分布。c 通过对残基/核苷酸级别的相互作用边进行聚合后获得的结构域间相互作用边分布。d和e 基于学习得到的相互作用边识别并映射出的Tat与TAR之间的相互作用结构域;箭头方向表示相互作用边的方向性,即从源结构域指向受影响的目标结构域。f和g 根据二级结构对Tat 蛋白与TAR RNA进行的结构域划分。h和i 由利用基于网络信息的ML方法 RNet计算得到的TAR RNA功能性结合位点的预测概率分布。j TAR RNA的Bulge loop与Hairpin loop结构示意。k 抑制剂与TAR RNA Bulge loop区域的结合概率。 l 抑制剂与TAR RNA Hairpin loop区域的结合概率。m P-TEFb/Tat/TAR体系在无抑制剂与抑制剂结合状态下主链均方根偏差(RMSD)的比较。
华大物院党委融媒体中心
华大物院团委宣传中心
通讯员|刘浩泉
责 编|黄健聪
审 校|赵蕴杰